- Explore MCP Servers
- kwdb-mcp-server
Kwdb Mcp Server
What is Kwdb Mcp Server
The KWDB MCP Server is a server implementation based on the Model Context Protocol (MCP) that facilitates interaction with the KWDB database, providing business intelligence functionalities such as data reading, writing, querying, and DDL operations.
Use cases
Use cases include querying large datasets for analysis, modifying database entries in applications, generating reports based on database information, and ensuring secure and efficient data operations.
How to use
To use the KWDB MCP Server, you can send requests via MCP StdIO or HTTP SSE. The server processes these requests, executes the appropriate operations on the KWDB database, and returns results in a standardized JSON format.
Key features
Key features include support for read operations (SELECT, SHOW, EXPLAIN), write operations (INSERT, UPDATE, DELETE, DDL), automatic addition of LIMIT clauses to queries, a comprehensive syntax guide, and consistent JSON API responses.
Where to use
KWDB MCP Server can be used in various fields such as data analytics, business intelligence, application development, and any environment that requires efficient database interaction and management.
Clients Supporting MCP
The following are the main client software that supports the Model Context Protocol. Click the link to visit the official website for more information.
Overview
What is Kwdb Mcp Server
The KWDB MCP Server is a server implementation based on the Model Context Protocol (MCP) that facilitates interaction with the KWDB database, providing business intelligence functionalities such as data reading, writing, querying, and DDL operations.
Use cases
Use cases include querying large datasets for analysis, modifying database entries in applications, generating reports based on database information, and ensuring secure and efficient data operations.
How to use
To use the KWDB MCP Server, you can send requests via MCP StdIO or HTTP SSE. The server processes these requests, executes the appropriate operations on the KWDB database, and returns results in a standardized JSON format.
Key features
Key features include support for read operations (SELECT, SHOW, EXPLAIN), write operations (INSERT, UPDATE, DELETE, DDL), automatic addition of LIMIT clauses to queries, a comprehensive syntax guide, and consistent JSON API responses.
Where to use
KWDB MCP Server can be used in various fields such as data analytics, business intelligence, application development, and any environment that requires efficient database interaction and management.
Clients Supporting MCP
The following are the main client software that supports the Model Context Protocol. Click the link to visit the official website for more information.
Content
KWDB MCP Server
Overview
The KWDB MCP Server is a server implementation based on the MCP (Model Context Protocol) protocol, which provides a set of tools and resources for interacting with the KWDB database and providing business intelligence functionality through the MCP protocol. The KWDB MCP Server supports reading, writing, querying, modifying data, and performing DDL operations.
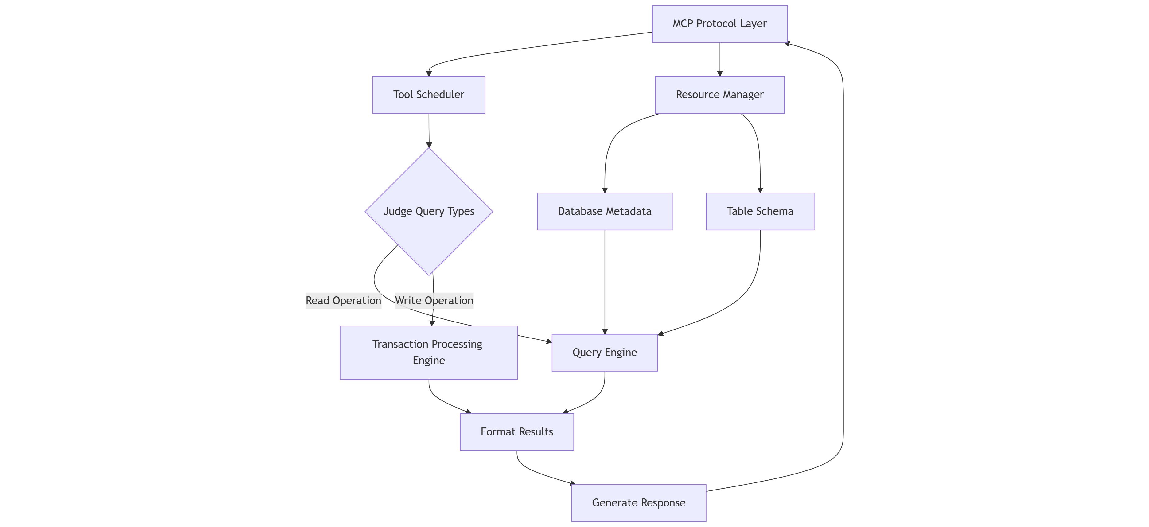
Architecture
The core process of the KWDB MCP Server consists of the following components:
- Parse MCP protocol: deal with MCP StdIO or HTTP SSE requests.
- Schedule MCP Tools: distribute API requests based on the types of MCP Tools.
- Prepare queries: automatically add the
LIMIT 20clause for SQL queries without aLIMITclause. - Format query results: adopt a consistent JSON format for all API responses.

Features
- Read Operations: execute
SELECT,SHOW,EXPLAIN, and other read-only queries. - Write Operations: execute
INSERT,UPDATE,DELETE, andCREATE,DROP,ALTERDDL operations. - Database Information: get information about the database, including tables and their schemas.
- Syntax Guide: access a comprehensive syntax guide for KWDB through Prompts.
- Standard API Response: provide consistent error handling mechanisms.
- Tools Error: error information is wrapped in result objects with
isErrorflag.
{ "content": [ { "type": "text", "text": "Query error: error details" } ], "isError": true }- Resources Error: return standard JSON-RPC error responses directly.
Or internal processing errors:- Success Response: tools return result objects, resources return content arrays.
- Tools Error: error information is wrapped in result objects with
- Automatic LIMIT: prevent large result sets by automatically adding the
LIMIT 20clause toSELECTqueries without aLIMITclause.
Security
The KWDB MCP Server provides the following security measures:
- Provide separate tools for read and write operations.
- Valid queries to ensure that they match the expected operation type.
- Print clear error messages for unauthorized operations.

MCP Resources
MCP Resources allow the KWDB MCP Server to expose data and content that can be read by MCP clients and used as context for LLM interactions. The KWDB MCP Server provides the following MCP Resources:
| Resources | URI Format | Description | Example |
|---|---|---|---|
| Product information | kwdb://product_info |
Product information, including the version and supported features | kwdb://product_info/ |
| Database metadata | kwdb://db_info/{database_name} |
Information about a specific database, including the engine type, comments, and tables | kwdb://db_info/db_shig |
| Table schema | kwdb://table/{table_name} |
Schema of a specific table, including columns and example queries | kwdb://table/user_profile |
MCP Tools
The MCP Tools enable the KWDB MCP Server to expose executable functionality to MCP clients. Through MCP Tools, LLMs can interact with external systems. The KWDB MCP Server provides the following MCP Tools.
read-query
The KWDB MCP Server executes the SELECT, SHOW, EXPLAIN statements, and other read-only queries to read data from the database. The read_query function returns the query results in a format of array for your SQL statement. In addition, the KWDB MCP Server will automatically add the LIMIT 20 clause to SELECT queries without a LIMIT clause to prevent large result sets.
Examples:
-- Query table data.
SELECT * FROM users LIMIT 10;
-- List all created tables.
SHOW TABLES;
-- Execute a SQL query and generate details about the SQL query.
EXPLAIN ANALYZE SELECT * FROM orders WHERE user_id = 1;
write-query
The KWDB MCP Server executes data modification queries, including DML and DDL operations.
Examples:
-- Insert data into the table.
INSERT INTO users (name, email) VALUES ('John Doe', '[email protected]');
-- Update data in the table.
UPDATE users SET email = '[email protected]' WHERE id = 1;
-- Remove data from the table.
DELETE FROM users WHERE id = 1;
-- Create a table.
CREATE TABLE products (id SERIAL PRIMARY KEY, name TEXT, price DECIMAL);
-- Add a column to a table.
ALTER TABLE products ADD COLUMN description TEXT;
-- Remove a table.
DROP TABLE products;
MCP Prompts
MCP Prompts enable the KWDB MCP Server to define reusable prompt templates and workflows that MCP clients can easily surface to users and LLMs. They provide a powerful way to standardize and share common LLM interactions. The KWDB MCP Server provides the following MCP Prompts:
| Type | Prompt Name | Description |
|---|---|---|
| Database description | db_description |
A comprehensive description of KWDB database, including core functions, supported features, and use cases. |
| Syntax guide | syntax_guide |
A comprehensive syntax guide for KWDB, including examples of common queries and best practices. |
| Cluster management | cluster_management |
A comprehensive guide for managing KWDB clusters, including node management, load balancing, and monitoring. |
| Data migration | data_migration |
A guide for migrating data to and from KWDB, including import/export methods and best practices. |
| Installation | installation |
A step-by-step guide for installing and deploying KWDB in various environments. |
| Performance tunning | performance_tuning |
A guide for optimizing KWDB performance, including query optimization, indexing strategies, and system-level tuning. |
| Troubleshooting | troubleshooting |
A guide for diagnosing and resolving common KWDB issues and errors. |
| Backup and restore | backup_restore |
A comprehensive guide for backing up and restoring KWDB databases, including strategies, tools, and best practices. |
| DBA templates | dba_template |
Templates and guidelines for MCP Prompts writing. |
Add MCP Prompts
The MCP Prompts are Markdown files stored in the pkg/prompts/docs/ directory. These files are embedded into the binary when compiling the KWDB MCP Server using Go’s embed package. Currently, the KWDB MCP Server provides the following Prompts files:
pkg/prompts/docs/ReadExamples.md: contain read query examples (using theSELECTstatement).pkg/prompts/docs/WriteExamples.md: contain write query examples (using theINSERT,UPDATE,DELETE,CREATE,ALTERstatements).pkg/prompts/docs/DBDescription.md: contain the database description.pkg/prompts/docs/SyntaxGuide.md: contain the SQL syntax guide.pkg/prompts/docs/ClusterManagementGuide.md: contain the cluster management guide.pkg/prompts/docs/DataMigrationGuide.md: contain the data migration guide.pkg/prompts/docs/InstallationGuide.md: contain the installation guide.pkg/prompts/docs/PerformanceTuningGuide.md: contain the performance tuning guide.pkg/prompts/docs/TroubleShootingGuide.md: contain the troubleshooting guide.pkg/prompts/docs/BackupRestoreGuide.md: contain the backup and restore guide.pkg/prompts/docs/DBATemplate.md: contain the database administration template.
To add MCP Prompts, follow these steps:
- Create a Markdown file in the
pkg/prompts/docs/directory, such asnew_usecase.md. - Add the variable and load codes in the
pkg/prompts/prompts.gofile. - Create a registration function for the new MCP Prompts.
- Add the registration function call to
registerUseCasePrompts()in thepkg/prompts/prompts.gofile. - Update the
READMEfile.
For details about how to add MCP Prompts, see comments in the pkg/prompts/prompts.go file.
Modify MCP Prompts
To modify MCP Prompts, follow these steps:
- Edit the specific Markdown file(s) in the
pkg/prompts/docs/directory. - Run the
make buildcommand to rebuild the application. The updated MCP Prompts will be embedded in the binary.
Build From Source Code
Prerequisites
- Install Go 1.23 or higher.
- Download and install PostgreSQL Driver
lib/pq. - Install and start KWDB, configure the authentication method, and create a database. For details, see the KWDB Documentation Website.
- Create a user with appropriate privileges on tables and databases. For details, see Create Users.
Steps
-
Clone the repository.
git clone https://gitee.com/kwdb/kwdb-mcp-server cd kwdb-mcp-server -
Install dependencies.
make deps -
Build the application.
make build
If you succeed, the application adopts the following structure.
kwdb-mcp-server/ ├── bin/ │ └── kwdb-mcp-server # Binary executable file ├── cmd/ │ └── kwdb-mcp-server/ │ └── main.go # The main application ├── pkg/ │ ├── db/ │ │ └── db.go # Database operations │ ├── prompts/ │ │ ├── prompts.go # MCP Prompts │ │ └── docs/ # MCP Prompts files │ │ ├── ReadExamples.md # Read query examples │ │ ├── WriteExamples.md # Write query examples │ │ ├── DBDescription.md # Database descriptions │ │ ├── SyntaxGuide.md # SQL Syntax guide │ │ ├── ClusterManagementGuide.md # Cluster management guide │ │ ├── DataMigrationGuide.md # Data migration guide │ │ ├── InstallationGuide.md # Installation guide │ │ ├── PerformanceTuningGuide.md # Performance tunning │ │ ├── TroubleShootingGuide.md # Troubleshooting guide │ │ ├── BackupRestoreGuide.md # Backup and restore guide │ │ └── DBATemplate.md # DBA templates │ ├── resources/ │ │ └── resources.go # MCP Resources │ ├── server/ │ │ └── server.go # KWDB MCP Server configurations │ ├── tools/ │ │ └── tools.go # MCP Tools │ └── version/ │ └── version.go # Version information ├── Makefile # Commands for building and running the KWDB MCP Server └── README.md # README file
Start KWDB MCP Server
The KWDB MCP Server supports three transport modes:
- StdIO (Standard Input/Output) mode: Uses standard input/output for communication. This is the default mode.
- HTTP mode (Recommended): Uses HTTP for communication. This is the recommended mode for production.
- SSE (Server-Sent Events) mode (Deprecated): Uses HTTP POST and SSE for communication. This mode will be deprecated soon.
StdIO Mode
-
Run the KWDB MCP Server with a PostgreSQL connection string:
./bin/kwdb-mcp-server "postgresql://<username>:<password>@<hostname>:<port>/<database_name>?sslmode=disable" -
Run the KWDB MCP Server using the Makefile:
CONNECTION_STRING="postgresql://<username>:<password>@<hostname>:<port>/<database_name>?sslmode=disable" make run
Parameters:
username: Username for connecting to the KWDB database.password: Password for authentication.hostname: IP address of the KWDB database.port: Port for connecting to the KWDB database.database_name: Name of the KWDB database to access.sslmode: SSL mode. Supported values:disable,allow,prefer,require,verify-ca,verify-full. For details, see SSL Mode Parameters.
HTTP Mode (Recommended)
-
Run the KWDB MCP Server in HTTP mode:
CONNECTION_STRING="postgresql://<username>:<password>@<hostname>:<port>/<database_name>?sslmode=disable" PORT=8080 make run-http -
The HTTP service listens on
0.0.0.0:<port>by default, and the MCP endpoint ishttp://<host>:<port>/mcp.
Parameters:
-tor--transport: Transport type, supportsstdio,sse,http.stdio: Standard input/output modesse: SSE mode (deprecated)http: HTTP mode (recommended)
-por--port: Listening port for KWDB MCP Server, default is8080.username: Username for connecting to the KWDB database.password: Password for authentication.hostname: IP address of the KWDB database.port: Port for connecting to the KWDB database.database_name: Name of the KWDB database to access.sslmode: SSL mode. Supported values:disable,allow,prefer,require,verify-ca,verify-full. For details, see SSL Mode Parameters.
SSE Mode (Deprecated)
Note
SSE mode is deprecated and will be removed in future releases. Please use HTTP mode if possible.
-
Run the KWDB MCP Server in SSE mode:
CONNECTION_STRING="postgresql://<username>:<password>@<hostname>:<port>/<database_name>?sslmode=disable" PORT=8080 make run-sse
Parameters:
-tor--transport: Transport type, supportsstdio,sse,http.stdio: Standard input/output modesse: SSE mode (deprecated)http: HTTP mode (recommended)
-por--port: Listening port for KWDB MCP Server, default is8080.username: Username for connecting to the KWDB database.password: Password for authentication.hostname: IP address of the KWDB database.port: Port for connecting to the KWDB database.database_name: Name of the KWDB database to access.sslmode: SSL mode. Supported values:disable,allow,prefer,require,verify-ca,verify-full. For details, see SSL Mode Parameters.
Integrate with LLM Agents
For details about how the KWDB MCP Server integerates with LLM Agents, see Integrate with LLM Agents.
Troubleshooting
For details about how to troubleshoot the KWDB MCP Server, see Troubleshooting.
Documentation
For documentation about the KWDB MCP Server, see the KWDB Documentation Website.
Future Enhancements
- [ ] Query history: implement query history functionality.
- [x] Remote mode: support connecting to the remote KWDB MCP Server.
- [x] Improved optimization suggestions: enhance query optimization recommendations.
- [ ] Metrics resource: aAdd database metrics.
Contribution
Contributions are welcome! Please feel free to submit issues and pull requests.
License
This project is licensed under the MIT License.
Acknowledgements
- mark3labs/mcp-go - MCP Go server framework
- lib/pq - PostgreSQL Go driver
Dev Tools Supporting MCP
The following are the main code editors that support the Model Context Protocol. Click the link to visit the official website for more information.










