- Explore MCP Servers
- langgraph-mcp
Langgraph Mcp
What is Langgraph Mcp
The Universal Assistant built with LangGraph and the Model Context Protocol (MCP) is an AI solution that integrates natural language models with external data sources and tools, enabling seamless communication and task execution in a modular workflow system.
Use cases
The assistant can be utilized in various applications like AI-powered IDEs, enhanced chat interfaces, and custom AI workflows, serving as a versatile tool for natural language understanding, automation, and decision-making across multiple domains.
How to use
To set up the Universal Assistant, clone the repository, create a virtual environment, install LangGraph CLI and its dependencies, and configure environment variables with necessary API keys. After this setup, you can run the assistant and execute tasks by utilizing the integrated features.
Key features
Key features include a modular design that allows for easy integration of new tools and services, a routing system for intelligent decision-making on tool invocation, and support for various data sources through the MCP framework, promoting flexibility and extensibility.
Where to use
This assistant can be implemented in environments where automation and enhanced user interaction are valuable, such as customer support systems, knowledge management platforms, AI-centric applications, and collaborative development tools.
Clients Supporting MCP
The following are the main client software that supports the Model Context Protocol. Click the link to visit the official website for more information.
Overview
What is Langgraph Mcp
The Universal Assistant built with LangGraph and the Model Context Protocol (MCP) is an AI solution that integrates natural language models with external data sources and tools, enabling seamless communication and task execution in a modular workflow system.
Use cases
The assistant can be utilized in various applications like AI-powered IDEs, enhanced chat interfaces, and custom AI workflows, serving as a versatile tool for natural language understanding, automation, and decision-making across multiple domains.
How to use
To set up the Universal Assistant, clone the repository, create a virtual environment, install LangGraph CLI and its dependencies, and configure environment variables with necessary API keys. After this setup, you can run the assistant and execute tasks by utilizing the integrated features.
Key features
Key features include a modular design that allows for easy integration of new tools and services, a routing system for intelligent decision-making on tool invocation, and support for various data sources through the MCP framework, promoting flexibility and extensibility.
Where to use
This assistant can be implemented in environments where automation and enhanced user interaction are valuable, such as customer support systems, knowledge management platforms, AI-centric applications, and collaborative development tools.
Clients Supporting MCP
The following are the main client software that supports the Model Context Protocol. Click the link to visit the official website for more information.
Content
Universal Assistant built with LangGraph and Model Context Protocol (MCP)
Model Context Protocol (MCP) is an open protocol that enables seamless integration between LLM applications and external data sources and tools. Whether you’re building an AI-powered IDE, enhancing a chat interface, or creating custom AI workflows, MCP provides a standardized way to connect LLMs with the context they need. Think of MCP like a USB-C port for AI applications. Just as USB-C provides a standardized way to connect your devices to various peripherals and accessories, MCP provides a standardized way to connect AI models to different data sources and tools.
LangGraph is a framework designed to enable seamless integration of language models into complex workflows and applications. It emphasizes modularity and flexibility. Workflows are represented as graphs. Nodes correspond to actions, tools, or model queries. Edges define the flow of information between them. LangGraph provides a structured yet dynamic way to execute tasks, making it ideal for writing AI applications involving natural language understanding, automation, and decision-making.
In this earlier article we enhanced LangGraph’s retrieval agent template to develop and deploy an AI solution.
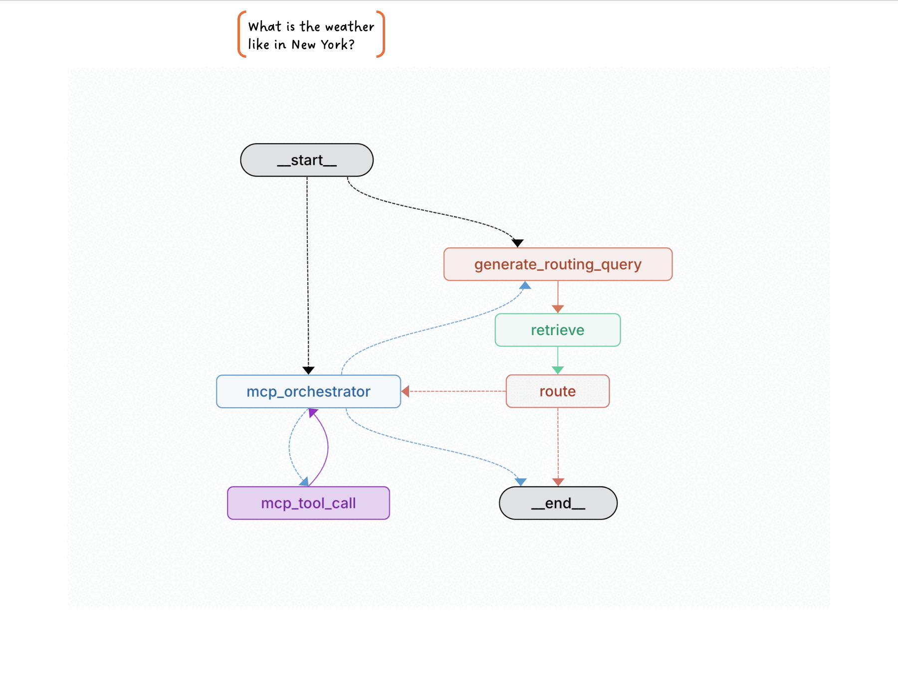
In this project, we combine LangGraph with MCP to build our own Universal Assistant. For our universal assistant we implement a multi-agent pattern as follows:

Assistant receives the user message and decides the agent to use. The agent node decides the right tool to use, and calls the tool on the MCP server. Since all our agents are based on MCP, a single MCP-Agent node is sufficient for LLM based orchestraion, and another single node is sufficient to work with MCP servers to invoke their tools.
Development Setup
-
Create and activate a virtual environment
git clone https://github.com/esxr/langgraph-mcp.git cd langgraph-mcp python3 -m venv .venv source .venv/bin/activate -
Install Langgraph CLI
pip install -U "langgraph-cli[inmem]"Note: “inmem” extra(s) are needed to run LangGraph API server in development mode (without requiring Docker installation)
-
Install the dependencies
pip install -e . -
Configure environment variables
cp env.example .envAdd your
OPENAI_API_KEY,GITHUB_PERSONAL_ACCESS_TOKENetc. to the.envNote: We have added support for Milvus Lite Retriever (support file based URI). Milvus Lite won’t work on Windows. For Windows you may need to use Milvus Server (Easy to start using Docker), and change the
MILVUS_DBconfig to the server based URI. You may also enhance the retriever.py to add retrievers for your choice of vector databases!
Implementation Details
There are 3 main parts to our implementation:
- Building the Router
- The Assistant
- A generic MCP wrapper
Building the Router
Our graph to build the router is implemented in build_router_graph.py. It collects routing information based on tools, prompts, and resources offered by each MCP server using our mcp_wrapper.py. It indexes this routing information for each server in a vector database.

The Assistant
The assistant graph is implemented in assistant_graph.py. The following animation describes the role of various nodes and the flow of control thru it, with the help of an example

A Generic MCP Wrapper
mcp_wrapper.py employs a Strategy Pattern using an abstract base class (MCPSessionFunction) to define a common interface for executing various operations on MCP servers. The pattern includes:
- Abstract Interface:
MCPSessionFunctiondefines an async__call__method as a contract for all session functions.
- Concrete Implementations:
RoutingDescriptionclass implements fetching routing information based on tools, prompts, and resources.GetToolsclass implements fetching tools for the MCP server and transforming them to the format consumable by LangGraph.RunToolclass implements invoking a tool on MCP server and returning its output.
- Processor Function:
applyserves as a unified executor. It:- Initializes a session using
stdio_clientfrommcplibrary. - Delegates the actual operation to the provided
MCPSessionFunctioninstance viaawait fn(server_name, session).
- Extensibility:
- New operations can be added by subclassing
MCPSessionFunctionwithout modifying the cor e processor logic. for e.g. we should be able to add support for getting tools and executing tools using this pattern.
- New operations can be added by subclassing
A Demonstration!
Here’s an end to end video!
https://github.com/user-attachments/assets/cf5b9932-33a0-4627-98ca-022979bfb2e7
Dev Tools Supporting MCP
The following are the main code editors that support the Model Context Protocol. Click the link to visit the official website for more information.










