- Explore MCP Servers
- mcp-client-nodejs
Mcp Client Nodejs
What is Mcp Client Nodejs
mcp-client-nodejs is a Node.js client implementation for the Model Context Protocol (MCP), allowing applications to connect to various MCP servers and interact with them through large language models (LLMs). MCP is an open protocol that standardizes how applications provide context to LLMs.
Use cases
Use cases include connecting to custom Node.js or Python MCP servers, utilizing LLMs for generating responses in chat applications, processing data through LLMs for insights, and integrating with existing systems that require contextual data handling.
How to use
To use mcp-client-nodejs, clone the repository, install dependencies, configure environment variables for your LLM API key, and then build the project. You can start the MCP client by specifying the server script path or using a configuration file. Alternatively, you can run it directly using npx without local installation.
Key features
Key features include support for any MCP-compliant server, compatibility with OpenAI API formats, automatic discovery of server-provided tools, a comprehensive logging system, an interactive command-line interface, and support for tool invocation and result handling.
Where to use
mcp-client-nodejs can be used in various fields where interaction with large language models is required, such as chatbots, automated customer support, data analysis, and any application needing contextual understanding from LLMs.
Clients Supporting MCP
The following are the main client software that supports the Model Context Protocol. Click the link to visit the official website for more information.
Overview
What is Mcp Client Nodejs
mcp-client-nodejs is a Node.js client implementation for the Model Context Protocol (MCP), allowing applications to connect to various MCP servers and interact with them through large language models (LLMs). MCP is an open protocol that standardizes how applications provide context to LLMs.
Use cases
Use cases include connecting to custom Node.js or Python MCP servers, utilizing LLMs for generating responses in chat applications, processing data through LLMs for insights, and integrating with existing systems that require contextual data handling.
How to use
To use mcp-client-nodejs, clone the repository, install dependencies, configure environment variables for your LLM API key, and then build the project. You can start the MCP client by specifying the server script path or using a configuration file. Alternatively, you can run it directly using npx without local installation.
Key features
Key features include support for any MCP-compliant server, compatibility with OpenAI API formats, automatic discovery of server-provided tools, a comprehensive logging system, an interactive command-line interface, and support for tool invocation and result handling.
Where to use
mcp-client-nodejs can be used in various fields where interaction with large language models is required, such as chatbots, automated customer support, data analysis, and any application needing contextual understanding from LLMs.
Clients Supporting MCP
The following are the main client software that supports the Model Context Protocol. Click the link to visit the official website for more information.
Content
项目介绍
MCP Client 是一个基于 Model Context Protocol 的 Node.js 客户端实现(使用 Function Calling),它允许您的应用连接到各种 MCP 服务器,并通过大语言模型(LLM)与这些服务器交互。MCP(模型上下文协议)是一个开放协议,用于标准化应用程序向 LLM 提供上下文的方式。

核心特性
- 支持连接任何符合 MCP 标准的服务器
- 支持兼容 OpenAI API 格式的 LLM 能力
- 自动发现和使用服务器提供的工具
- 完善的日志记录系统,包括 API 请求和工具调用
- 交互式命令行界面
- 支持工具调用和结果处理
系统要求
- Node.js 17 或更高版本
- LLM API 密钥(暂不支持 Ollama)
- 磁盘空间用于存储日志文件(位于
logs/目录)
安装
1. 克隆仓库
git clone https://github.com/ConardLi/mcp-client-nodejs.git
cd mcp-client-nodejs
2. 安装依赖
npm install
所需依赖项:
- @modelcontextprotocol/sdk
- openai
- dotenv
- typescript(开发依赖)
- @types/node(开发依赖)
3. 配置环境变量
复制示例环境变量文件并设置您的 LLM API 密钥:
cp .env.example .env
然后编辑 .env 文件,填入您的 LLM API 密钥、模型提供商 API 地址、以及模型名称:
OPENAI_API_KEY=your_api_key_here MODEL_NAME=xxx BASE_URL=xxx
4. 编译项目
npm run build
使用方法
要启动 MCP 客户端,您可以使用以下几种方式:
1. 直接指定服务器脚本路径
node build/index.js <服务器脚本路径>
其中 <服务器脚本路径> 是指向 MCP 服务器脚本的路径,可以是 JavaScript (.js) 或 Python (.py) 文件。
2. 使用配置文件
node build/index.js <服务器标识符> <配置文件路径>
其中 <服务器标识符> 是配置文件中定义的服务器名称,<配置文件路径> 是包含服务器定义的 JSON 文件的路径。
{
"mcpServers": {
"time": {
"command": "node",
"args": [
"/Users/xxx/mcp/dist/index.js"
],
"description": "自定义 Node.js MCP服务器"
},
"mongodb": {
"command": "npx",
"args": [
"mcp-mongo-server",
"mongodb://localhost:27017/studentManagement?authSource=admin"
]
}
},
"defaultServer": "mongodb",
"system": "自定义系统提示词"
}
3. 使用 npm 包(npx)
您可以直接通过 npx 运行这个包,无需本地克隆和构建:
# 直接连接脚本
$ npx mcp-client-nodejs /path/to/mcp-server.js
# 通过配置文件连接
$ npx mcp-client-nodejs mongodb ./mcp-servers.json
注意:需要在当前运行目录的 .env 配置模型相关信息
示例
直接连接 JavaScript MCP 服务器:
node build/index.js /path/to/weather-server/build/index.js
直接连接 Python MCP 服务器:
node build/index.js /path/to/mcp-server.py
使用配置文件连接服务器:
node build/index.js mongodb ./mcp-servers.json
使用 npx 运行:
# 直接连接脚本
$ npx mcp-client-nodejs /path/to/mcp-server.js
# 通过配置文件连接
$ npx mcp-client-nodejs mongodb./mcp-servers.json

工作原理

- 服务器连接:客户端连接到指定的 MCP 服务器
- 工具发现:自动获取服务器提供的可用工具列表
- 查询处理:
- 将用户查询发送给 LLM
- LLM 决定是否需要使用工具
- 如果需要,客户端通过服务器执行工具调用
- 将工具结果返回给 LLM
- LLM 提供最终回复
- 交互式循环:用户可以不断输入查询,直到输入"quit"退出
日志系统
MCP Client 包含一个全面的日志系统,详细记录所有关键操作和通信。日志文件保存在 logs/ 目录中,以 JSON 格式存储,方便查询和分析。

日志类型
- LLM 的请求和响应 - 记录与 LLM API 的所有通信
- 工具调用和结果 - 记录所有工具调用参数和返回结果
- 错误信息 - 记录系统运行期间的任何错误
日志命名和格式
日志文件连统命名为 [index] [log_type] YYYY-MM-DD HH:MM:SS.json,包含序号、日志类型和时间戳,方便按时间顺序查看整个会话。
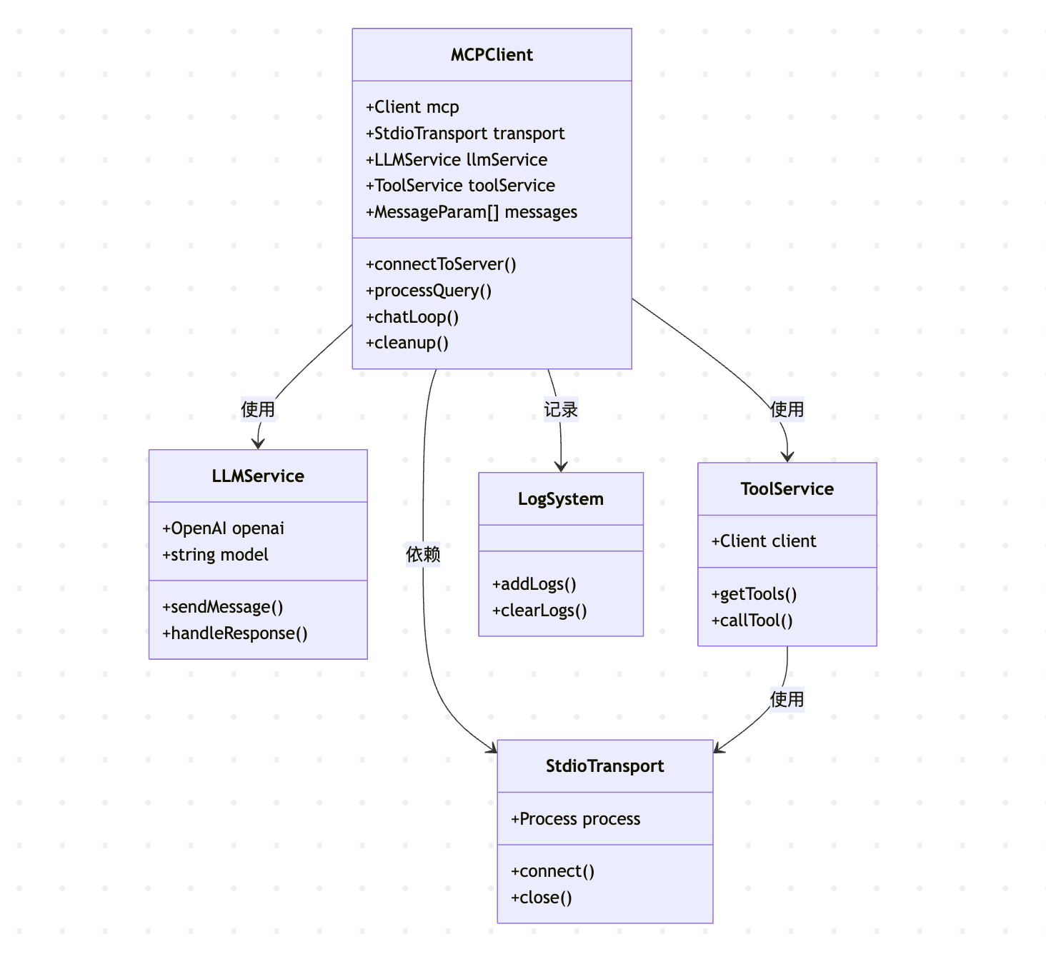
架构设计

MCP Client 基于模块化的客户端-服务器架构:
- 传输层:使用 Stdio 传输机制与服务器通信
- 协议层:使用 MCP 协议处理请求/响应和工具调用
- 模型层:通过 OpenAI SDK 提供 LLM 能力
核心组件
- MCPClient 类:管理服务器连接、处理查询和工具调用
- Client 对象:MCP SDK 提供的客户端实现
- StdioClientTransport:基于标准输入/输出的传输实现
最佳实践
- 错误处理:使用 TypeScript 类型系统进行更好的错误检测
- 安全性:在 .env 文件中安全存储 API 密钥
- 工具权限:注意工具的权限和安全性
故障排除
服务器路径问题
- 确保服务器脚本路径正确
- 如果相对路径不起作用,请使用绝对路径
- Windows 用户请确保在路径中使用正斜杠(/)或转义的反斜杠(\)
- 验证服务器文件具有正确的扩展名(.js 或 .py)
响应时间
- 第一次响应可能需要最多 30 秒才能返回
- 这是正常现象,发生在服务器初始化、查询处理和工具执行期间
- 后续响应通常会更快
常见错误消息
Error: Cannot find module:检查构建文件夹并确保 TypeScript 编译成功Connection refused:确保服务器正在运行且路径正确Tool execution failed:验证工具所需的环境变量是否已设置OPENAI_API_KEY is not set:检查您的 .env 文件和环境变量TypeError:确保为工具参数使用正确的类型
许可证
Apache License 2.0
Dev Tools Supporting MCP
The following are the main code editors that support the Model Context Protocol. Click the link to visit the official website for more information.










