- Explore MCP Servers
- quizAgent
Quizagent
What is Quizagent
quizAgent is an AI-powered quiz system designed to facilitate the creation, management, and analysis of surveys. It integrates advanced AI capabilities to generate questions intelligently and analyze survey results deeply, significantly enhancing the efficiency of survey design and data analysis.
Use cases
Use cases for quizAgent include academic surveys, customer feedback collection, employee satisfaction assessments, and market research. The system can be utilized in various fields such as education, business, and social research.
How to use
To use quizAgent, users can log in through the integrated logto single sign-on system, create and manage surveys in the quiz center, design quizzes using various question types, and publish them for responses. Users can also leverage AI features for question generation and data analysis.
Key features
Key features of quizAgent include AI-driven question generation, support for multiple question types (single choice, multiple choice, open-ended, file upload), a markdown editor for text responses, and options for survey access control. It also provides a preview component for real-time survey design feedback.
Where to use
quizAgent is suitable for educational institutions, research organizations, and businesses looking to gather feedback or conduct surveys. It is particularly aimed at enhancing the learning experience in software engineering courses at Donghua University.
Clients Supporting MCP
The following are the main client software that supports the Model Context Protocol. Click the link to visit the official website for more information.
Overview
What is Quizagent
quizAgent is an AI-powered quiz system designed to facilitate the creation, management, and analysis of surveys. It integrates advanced AI capabilities to generate questions intelligently and analyze survey results deeply, significantly enhancing the efficiency of survey design and data analysis.
Use cases
Use cases for quizAgent include academic surveys, customer feedback collection, employee satisfaction assessments, and market research. The system can be utilized in various fields such as education, business, and social research.
How to use
To use quizAgent, users can log in through the integrated logto single sign-on system, create and manage surveys in the quiz center, design quizzes using various question types, and publish them for responses. Users can also leverage AI features for question generation and data analysis.
Key features
Key features of quizAgent include AI-driven question generation, support for multiple question types (single choice, multiple choice, open-ended, file upload), a markdown editor for text responses, and options for survey access control. It also provides a preview component for real-time survey design feedback.
Where to use
quizAgent is suitable for educational institutions, research organizations, and businesses looking to gather feedback or conduct surveys. It is particularly aimed at enhancing the learning experience in software engineering courses at Donghua University.
Clients Supporting MCP
The following are the main client software that supports the Model Context Protocol. Click the link to visit the official website for more information.
Content
Future Quiz
Future Quiz 是一个现代化的智能问卷系统,利用人工智能技术帮助用户轻松创建、管理和分析问卷。系统集成了先进的 AI
能力,支持智能生成问题和深度分析问卷结果,大幅提升了问卷设计和数据分析的效率。
🆘 该系统旨在服务东华大学2025年软件工程实训课程,旨在探索AI在问卷领域的应用,我们给系统配备了基本的安全认证功能,但部分功能尚未完善,切勿直接用于生产环境。
项目展示
PPT下载链接:【金山文档 | WPS云文档】 FutureQuiz
视频演示:
Logto 单点登录
- 系统集成基本的
logto单点登录,支持在logto中使用邮箱登录,github登录等.

- 同时使用Satoken来向前端签发
token,具体架构如下

- logto 需要使用自定义JWT,设置API端点


问卷中心
- 提供基本的问卷中心管理问卷

- 支持设置问卷标题,开始与结束日期等,也支持对其进行编辑和删除

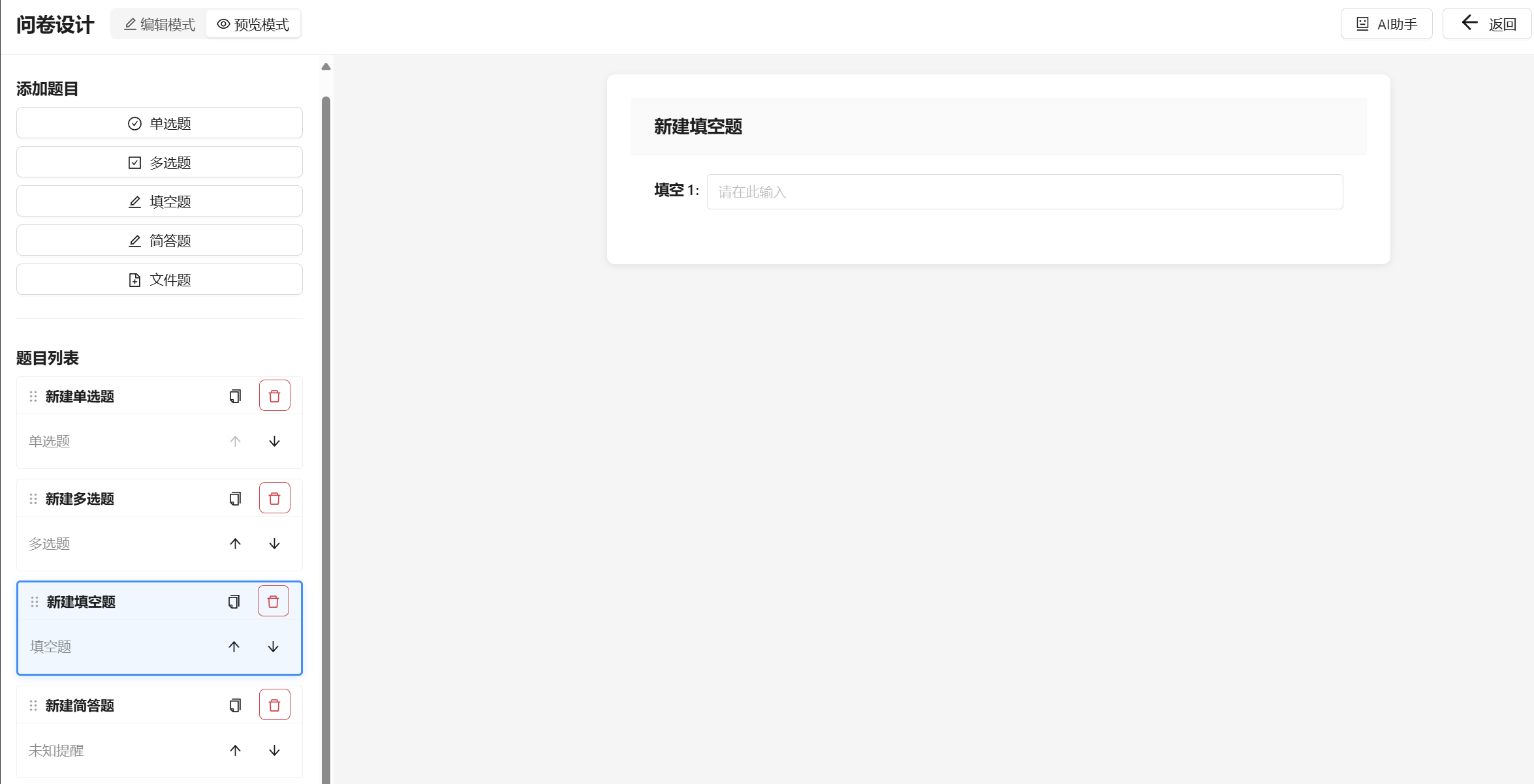
MainDesign 问卷设计中心
- 支持单选,多选,填空,简答,文件上传





- 提供预览组件(也是作答组件在线预览)



- 文件上传题支持使用
llama-index对pdf,doc,docx,ppt,pptx,xls,xlsx文件转换成markdown 方便AI分析

- 简答题支持全功能文本
markdown编辑器

AI驱动的问卷生成
- 支持唤出AI面板智能生成题目

问卷发布与作答
- 支持配置公开访问与指定人访问2种权限

问卷广场
- 公开的问卷支持通过问卷广场直接参与调查

问卷的回收/AI分析
- 针对至少有1份回答的问卷可在
收到的问卷板块查看 - 支持AI对回收结果进行分析,markdown输出,mermaid公式渲染
- 对于使用llama-index处理的文件题,除了支持下载以外,还支持显示markdown内容





问卷分析图表
- 对问卷有1个基本的分析,包括生成饼图,柱状图,词云图等



问卷回答页面


MCP支持
- 从0.1.7版本以后java客户端内置Mcp服务器,使用java后台地址+
/sse链接即可



整体架构
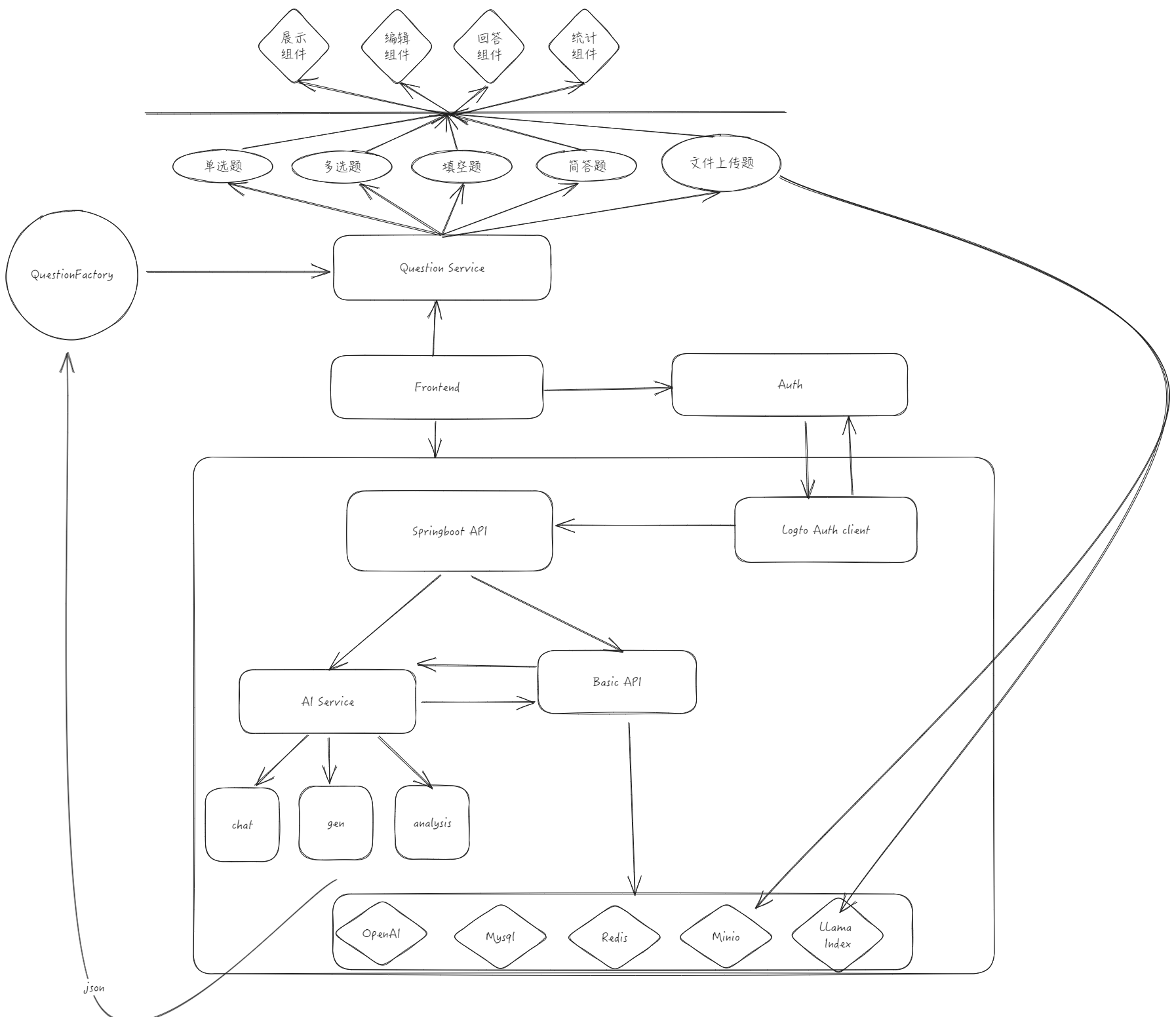
- 前端整体是一个工厂模式,如图

用户头像修改
- 支持在我的账户处修改头像

构建和部署
前提条件
- 一个logto实例
- 一个mysql实例
- 一个minioS3实例
- Aihubmix API-KEY
- 一个redis实例
数据库
- 使用full-0505.sql创建数据库
启动后端
- 首先准备
application.yaml参考:
application.example.yaml - 可以使用我们构建的
docker镜像
docker run -d \ --name futurequizbe \ -v /path/to/your/application.yaml:/etc/featurequiz/application.yaml \ ridiculousbuffalo/futurequizbe:latest
启动前端
🆘🆘🆘注意该系统的
llama_index API_KEY会直接暴露在前端的环境变量中
docker run -d --name futurequizfe \
-p 8080:80 \
-e VITE_APP_LOGTO_ENDPOINT=https://logto.dev \
-e VITE_APP_LOGTO_APPID=abc123 \
-e VITE_APP_URL=https://myapp.example \ # 前端的域名 or url
-e VITE_APP_API_URL=https://api.example \ # 后端的url
-e VITE_APP_LLAMA_INDEX_BASE_URL= /api/llamaindex \ # 固定的
-e VITE_APP_LLAMA_INDEX_KEY=sk-demo... \
ridiculousbuffalo/futurequizfe:latest
代码行统计
.\cloc-2.02.exe . --exclude-dir=.venv,node_modules,.idea,.git,.mvn,dist --exclude-ext=xml,json
-------------------------------------------------------------------------------
Language files blank comment code
-------------------------------------------------------------------------------
TypeScript 110 1316 535 10863
Java 99 722 476 3589
SQL 17 145 0 817
CSS 8 73 23 379
Bourne Shell 2 27 49 196
YAML 4 24 16 188
Maven 1 7 24 187
Markdown 3 59 0 174
DOS Batch 1 15 0 134
JavaScript 2 1 1 30
Dockerfile 2 13 11 26
HTML 1 0 0 15
XML 1 0 0 8
SVG 2 0 0 4
-------------------------------------------------------------------------------
SUM: 253 2402 1135 16610
-------------------------------------------------------------------------------
Dev Tools Supporting MCP
The following are the main code editors that support the Model Context Protocol. Click the link to visit the official website for more information.











