- Explore MCP Servers
- trellis_mcp
Trellis Mcp
What is Trellis Mcp
Trellis MCP is a Model Context Protocol (MCP) server that provides an interface between AI assistants and the TRELLIS framework, which is a state-of-the-art (SOTA) model for converting text and images into 3D assets.
Use cases
Use cases for Trellis MCP include generating 3D models for video games, creating assets for virtual environments, and assisting designers in visualizing concepts from text.
How to use
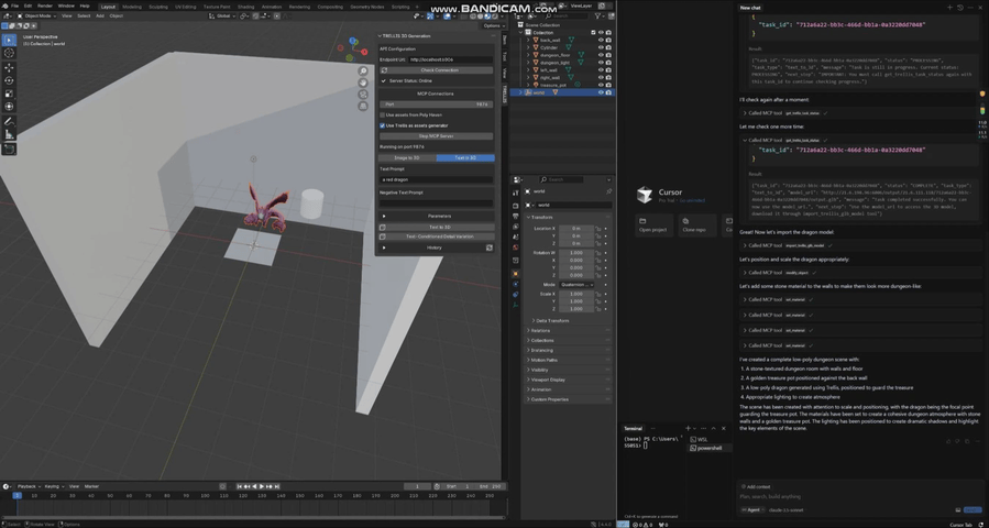
To use Trellis MCP, you need to install the required prerequisites including Python 3.10+, Blender, and the Trellis Blender Addon. After setting up, you can generate 3D assets from natural language using the Trellis API.
Key features
Key features of Trellis MCP include the ability to generate 3D assets from natural language text, and the potential to generate textures and materials for 3D meshes, all integrated with Blender.
Where to use
Trellis MCP can be used in various fields such as game development, virtual reality, and any application requiring 3D asset creation from textual descriptions.
Clients Supporting MCP
The following are the main client software that supports the Model Context Protocol. Click the link to visit the official website for more information.
Overview
What is Trellis Mcp
Trellis MCP is a Model Context Protocol (MCP) server that provides an interface between AI assistants and the TRELLIS framework, which is a state-of-the-art (SOTA) model for converting text and images into 3D assets.
Use cases
Use cases for Trellis MCP include generating 3D models for video games, creating assets for virtual environments, and assisting designers in visualizing concepts from text.
How to use
To use Trellis MCP, you need to install the required prerequisites including Python 3.10+, Blender, and the Trellis Blender Addon. After setting up, you can generate 3D assets from natural language using the Trellis API.
Key features
Key features of Trellis MCP include the ability to generate 3D assets from natural language text, and the potential to generate textures and materials for 3D meshes, all integrated with Blender.
Where to use
Trellis MCP can be used in various fields such as game development, virtual reality, and any application requiring 3D asset creation from textual descriptions.
Clients Supporting MCP
The following are the main client software that supports the Model Context Protocol. Click the link to visit the official website for more information.
Content
Trellis MCP Server
Trellis MCP provides an interface between AI assistants and Trellis via Model Context Protocol (MCP).
Disclaimer
This project shows a very minimal integration of MCP with Trellis: a lightweight and opensource text-to-3d/image-to-3d 3DAIGC model. Compared with existing rodin integration in blender-mcp and tripo integration, it has following advantages:
- Faster and memory-efficient: You can deploy TRELLIS locally with only 8GPU+ VRAM, while can generate a textured mesh from text in only ~15s(10s with more vram).
- FREE: You DON’T have to pay expensive API from Rodin/Meshy/Tripo.
BUT IT HAS FOLLOWING LIMITATIONS:
- Trellis is open-source and there is no off-the-shelf API model providers, you have to deploy it by yourself (refer to README).
- The API/Prompt has NOT been fully tested/tuned, may suffer from stability issues.
So use it at your own risk.
Demo
A minimal demo for generating a single object, more complicated prompt with blender-mcp is under tuning.

Features
- [x] Generate 3D asset from natural language(TEXT) using Trellis API and import into blender
- [ ] Generate texture/materials from natural language(TEXT) for a given 3D mesh using Trellis API and import into blender
Roadmap
Prerequisites
- Python 3.10+
- Blender
- Trellis Blender Addon
- Trellis API Backend
- Claude / Cursor(SUGGESTED) / Windsurf
Installation
1. Trellis blender addon
- Download Trellis Blender Addon from here
- Open Blender -> Edit -> Preferences -> Add-ons -> Install from file -> Select the downloaded addon -> Install
- In 3D Viewport -> View3D > Sidebar > TRELLIS -> Start MCP Server
2. Configure API backend
As trellis is a free open-source text-to-3d model, you need to deploy your own trellis API backend with reference to README
# clone an API fork of trellis
git clone https://github.com/FishWoWater/TRELLIS
cd TRELLIS
# EDIT BACKEND URL in trellis_api/config.py
# configure the # of text workers and start ai worker
# no need for image workers
python trellis_api/ai_worker.py --text-workers-per-gpu 1 --image-workers-per-gpu 0
# start web server
python trellis_api/web_server.py
# or on windows local dev
python trellis_api/web_server_single.py
3. Configure the MCP server on Windsurf/Cursor/Claude
{ "mcpServers": { "trellis-blender": { "command": "uvx", "args": [ "trellis-mcp" ] } } }
Acknowledgements
- Backbone and brain: Trellis
- Inspiration: blender-mcp
- Borrow a lot of code Tripo MCP Service
Dev Tools Supporting MCP
The following are the main code editors that support the Model Context Protocol. Click the link to visit the official website for more information.










